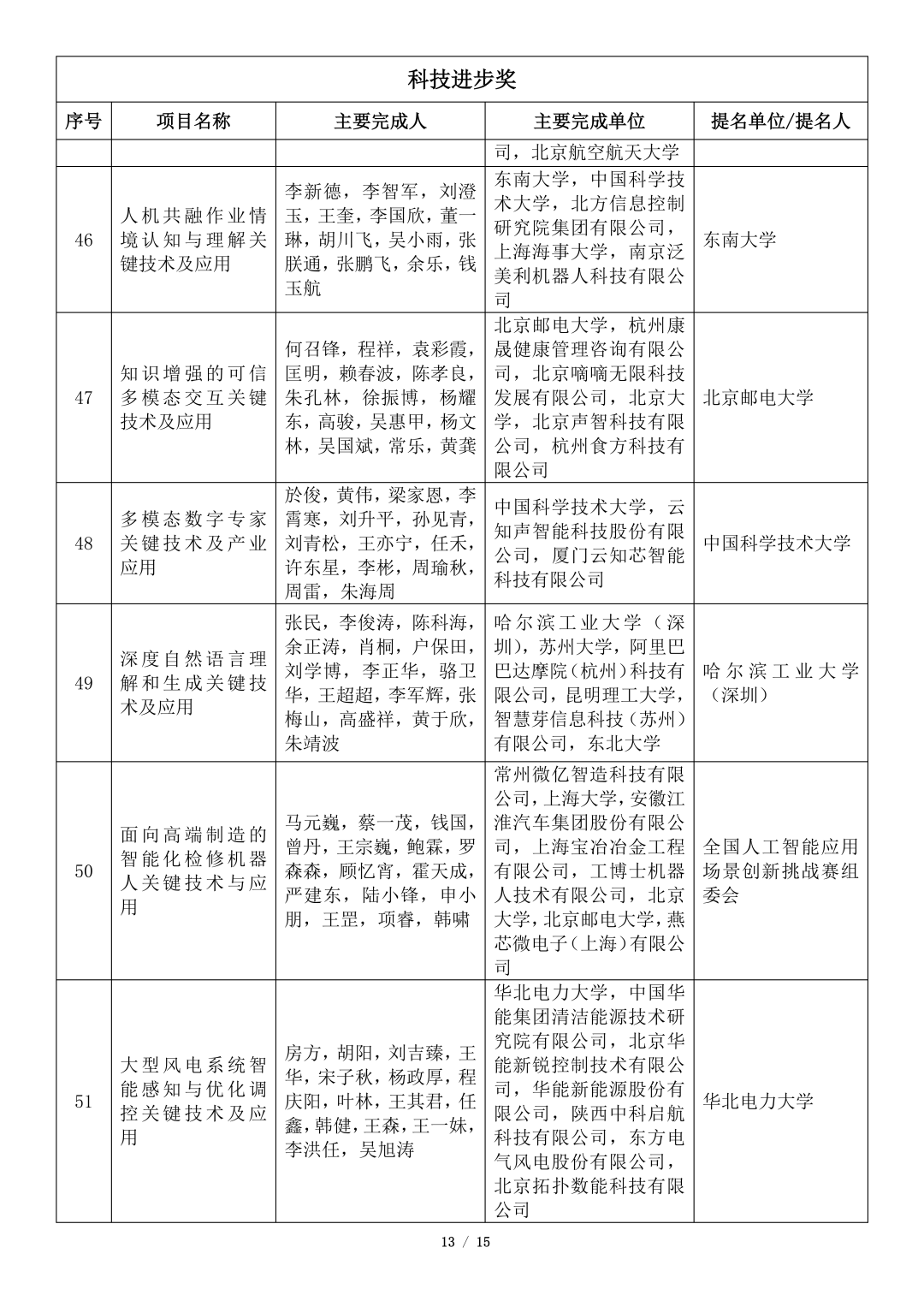
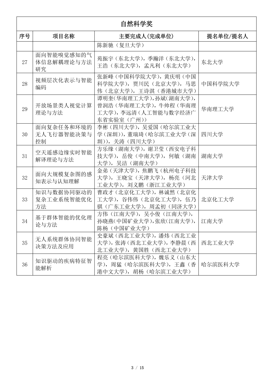
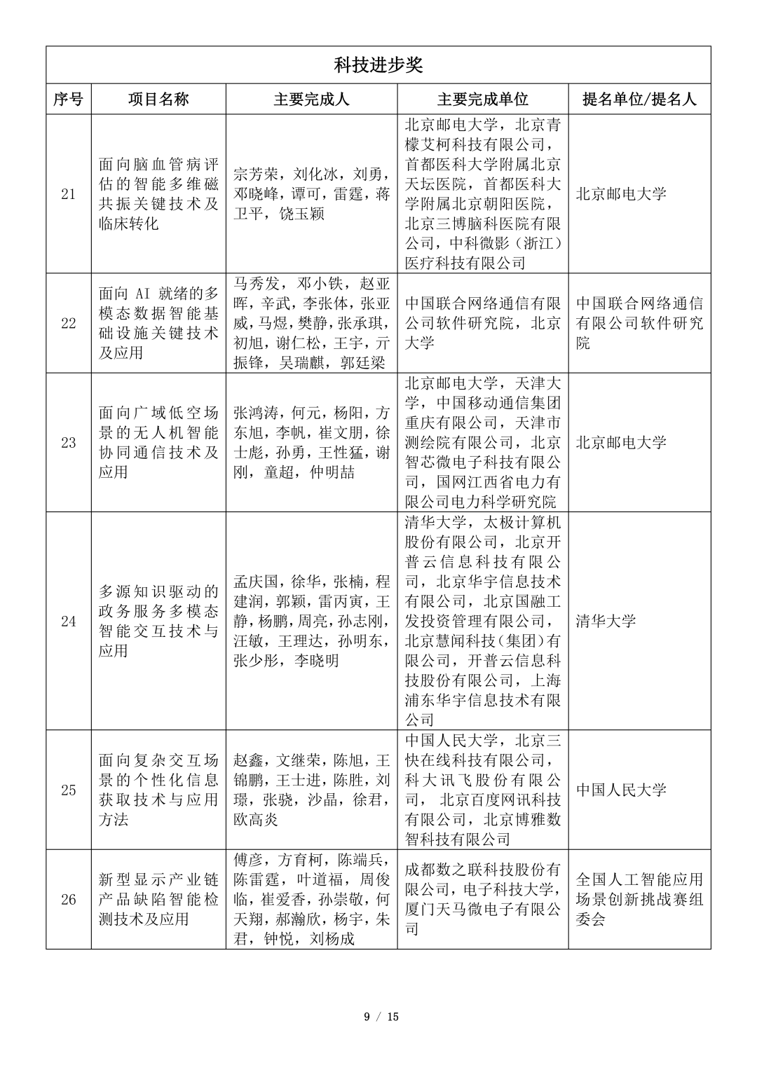
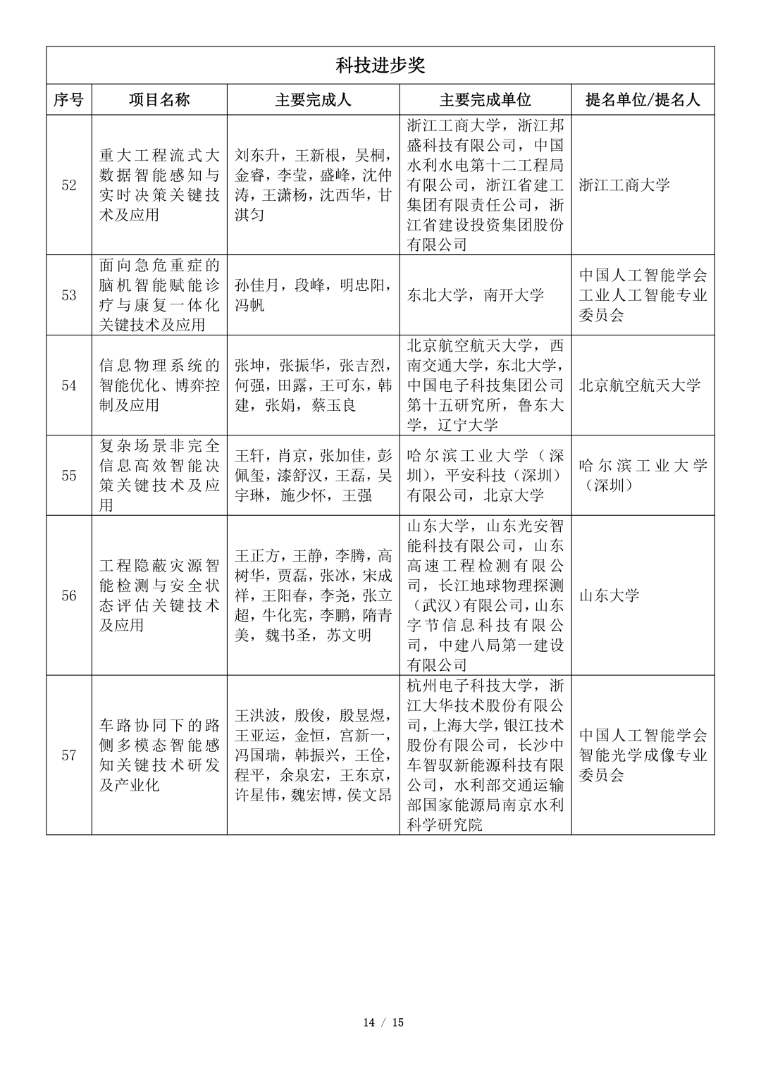
|
吴文俊人工智能科学技术奖初评项目公示
作者:系统管理员
发布日期:2026-01-16
浏览次数:
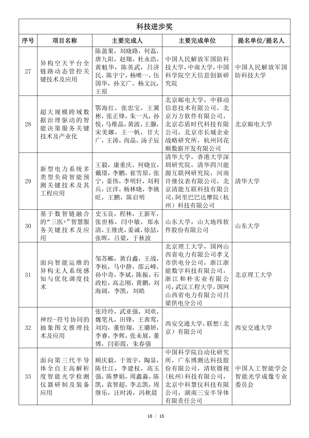
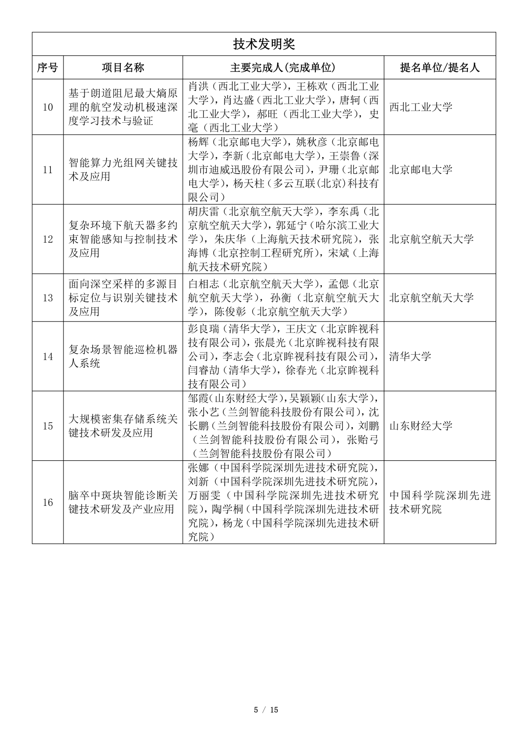
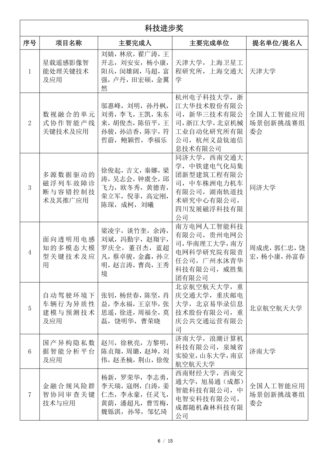
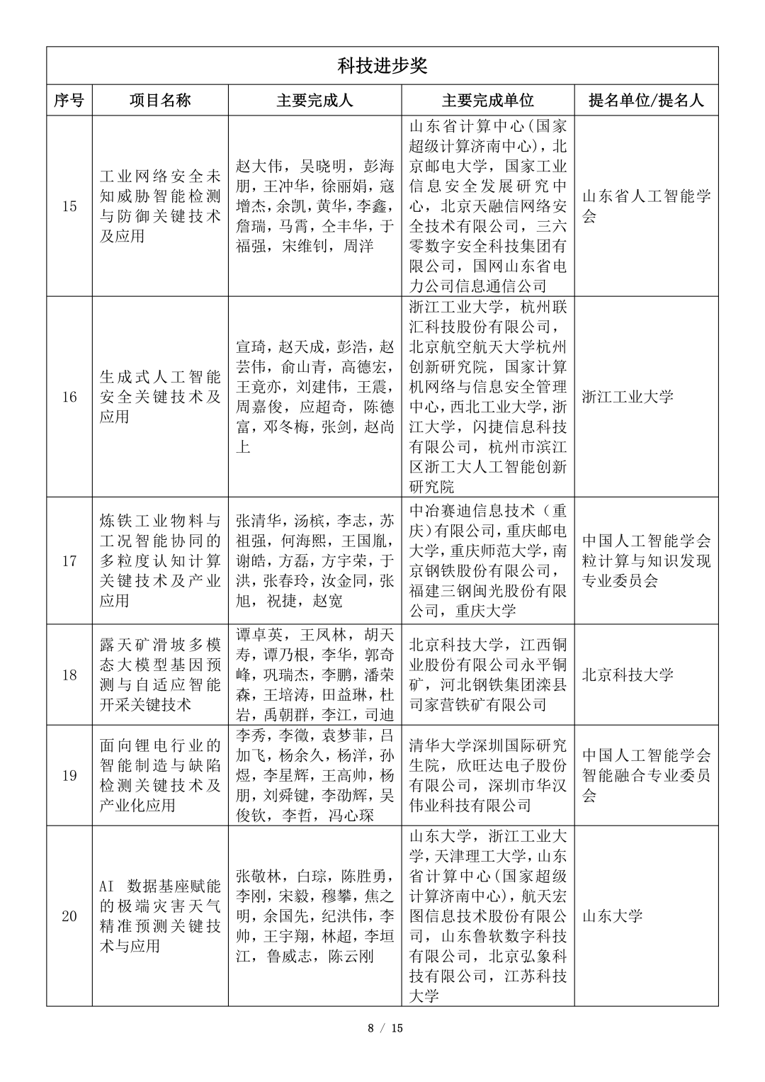
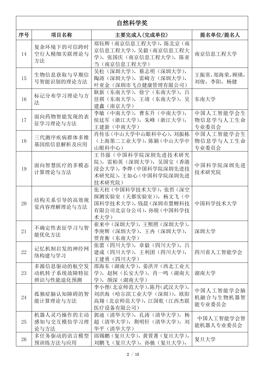
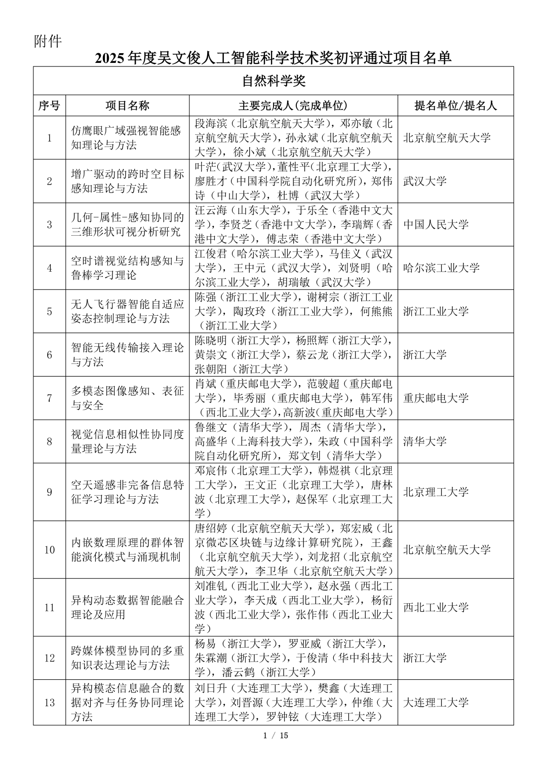
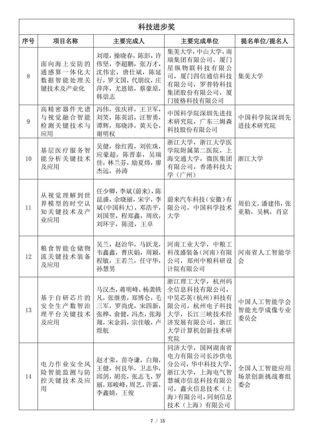
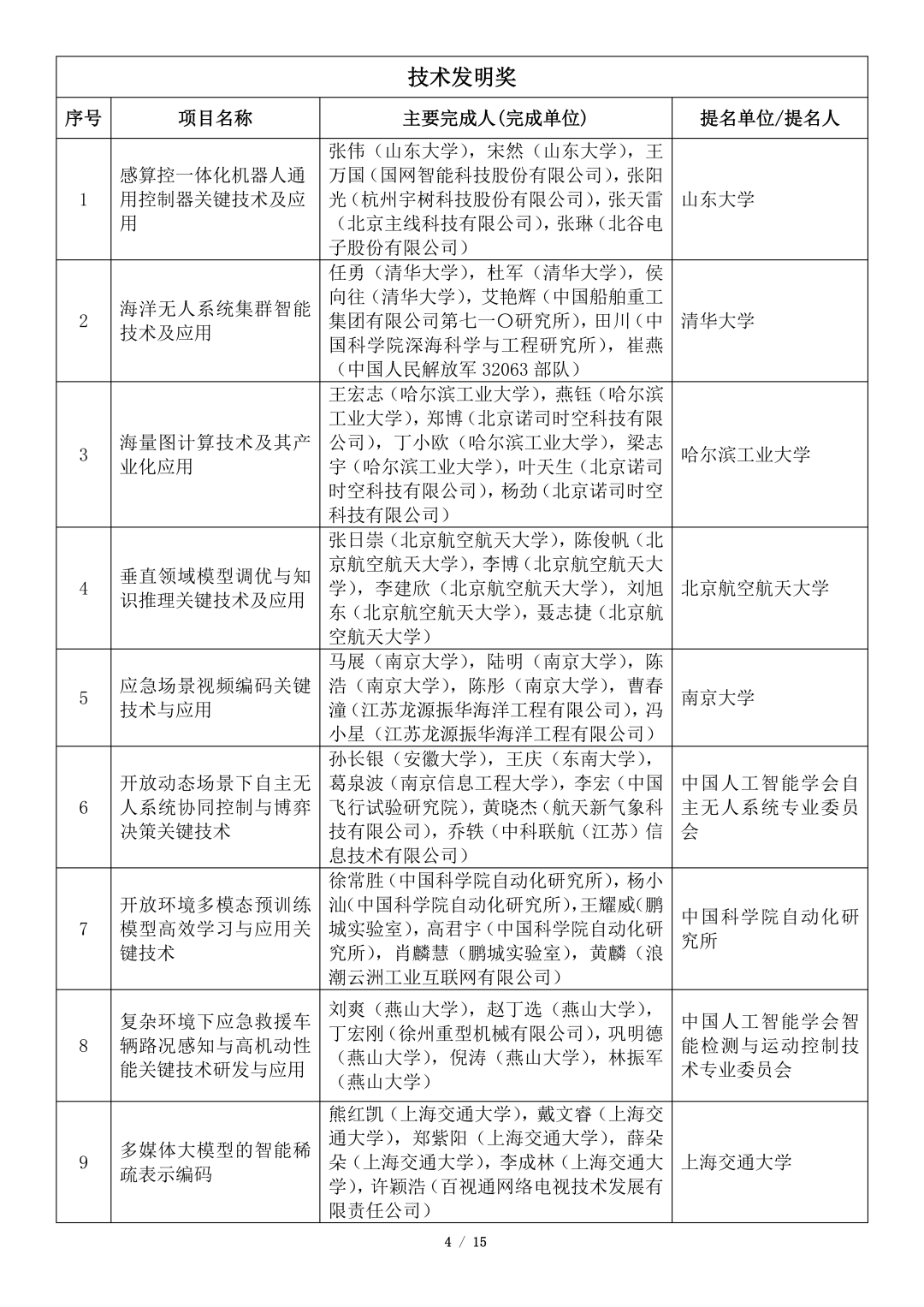
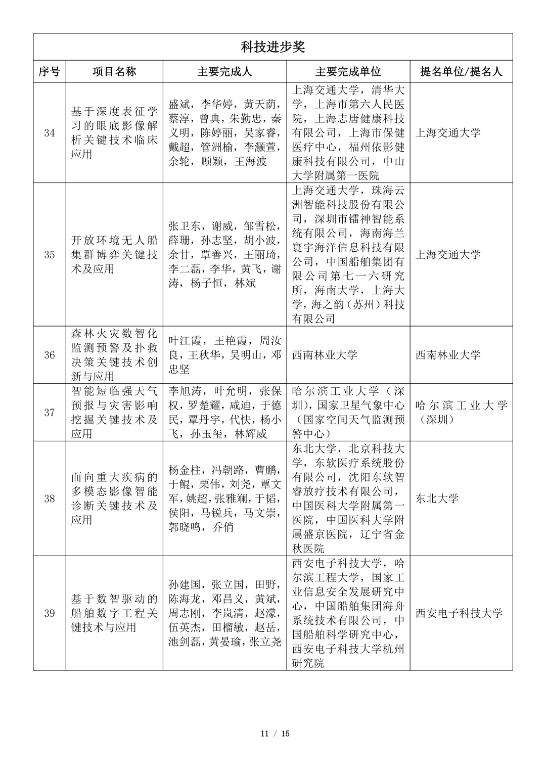
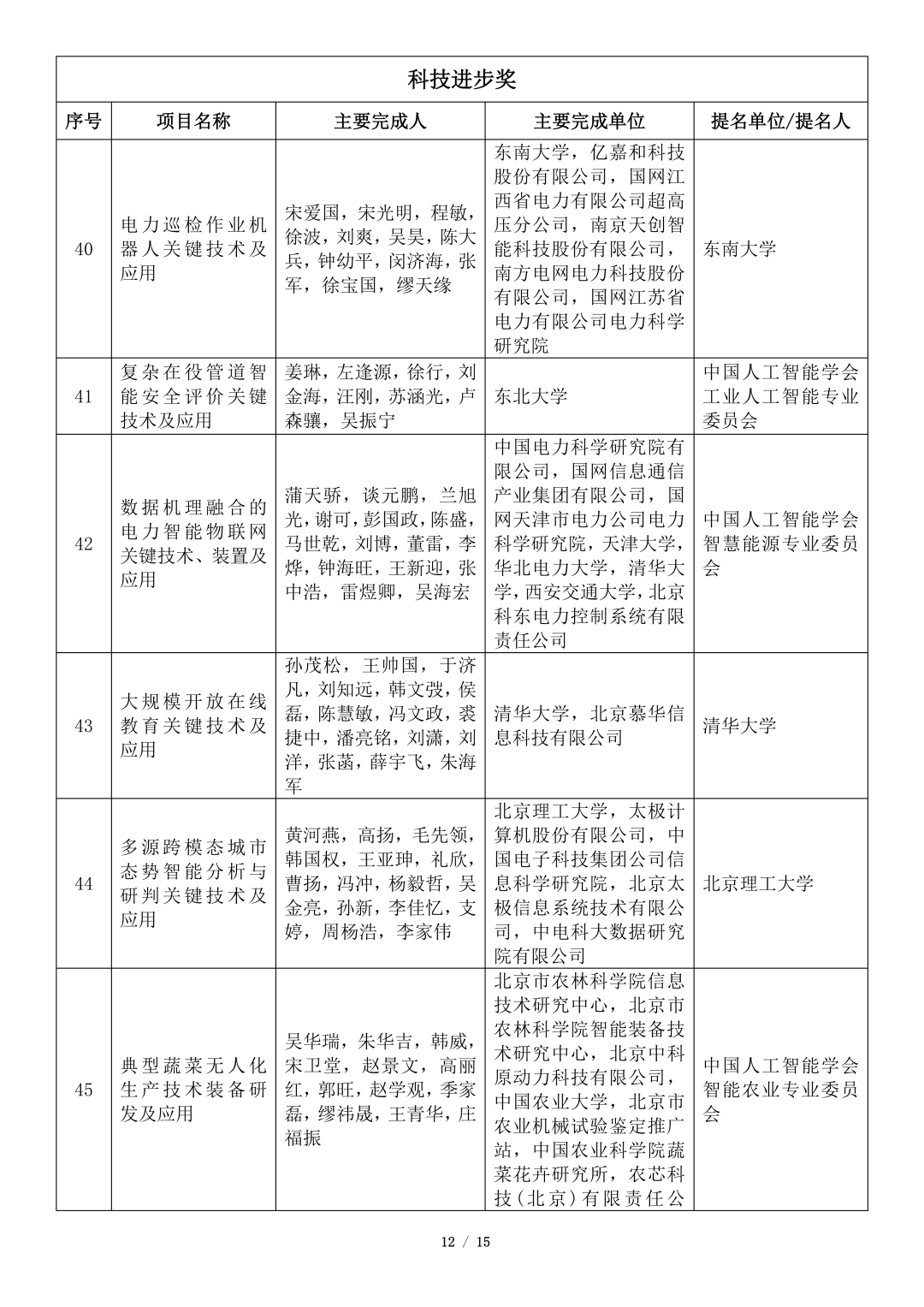
“吴文俊人工智能科学技术奖”是我国智能科学技术领域唯一以享誉海内外的杰出科学家、数学大师、人工智能先驱、我国智能科学研究的开拓者和领军人、首届国家最高科学技术奖获得者、中国科学院院士吴文俊先生命名,依托社会力量设立的科学技术奖,具备提名推荐国家科学技术奖资格,被誉为“中国智能科学技术最高奖”,代表人工智能领域的最高荣誉象征。 2025年度吴文俊人工智能科学技术奖初评通过项目名单如下: |


