2026国自然申请指南重磅发布!
作者:系统管理员 发布日期:2026-01-20 浏览次数:

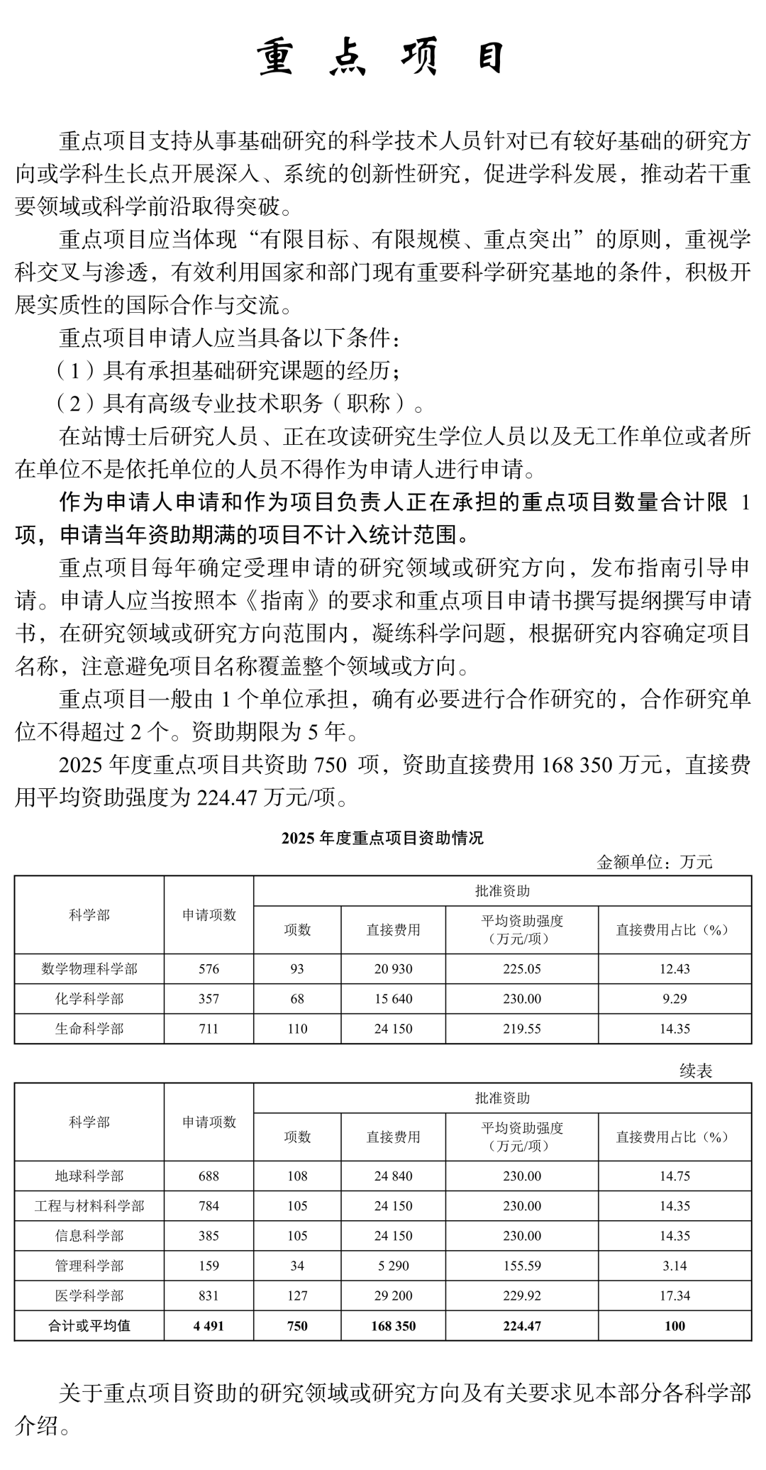
1月19日,国家自然科学基金委员会正式发布《2026年度国家自然科学基金项目指南 》。

改革举措

部分项目申请规定

具体内容请点击下端“阅读原文”
文章来源:国家自然科学基金委员会