413项!2025年度吴文俊人工智能科学技术奖公示
作者:系统管理员 发布日期:2025-12-11 浏览次数:

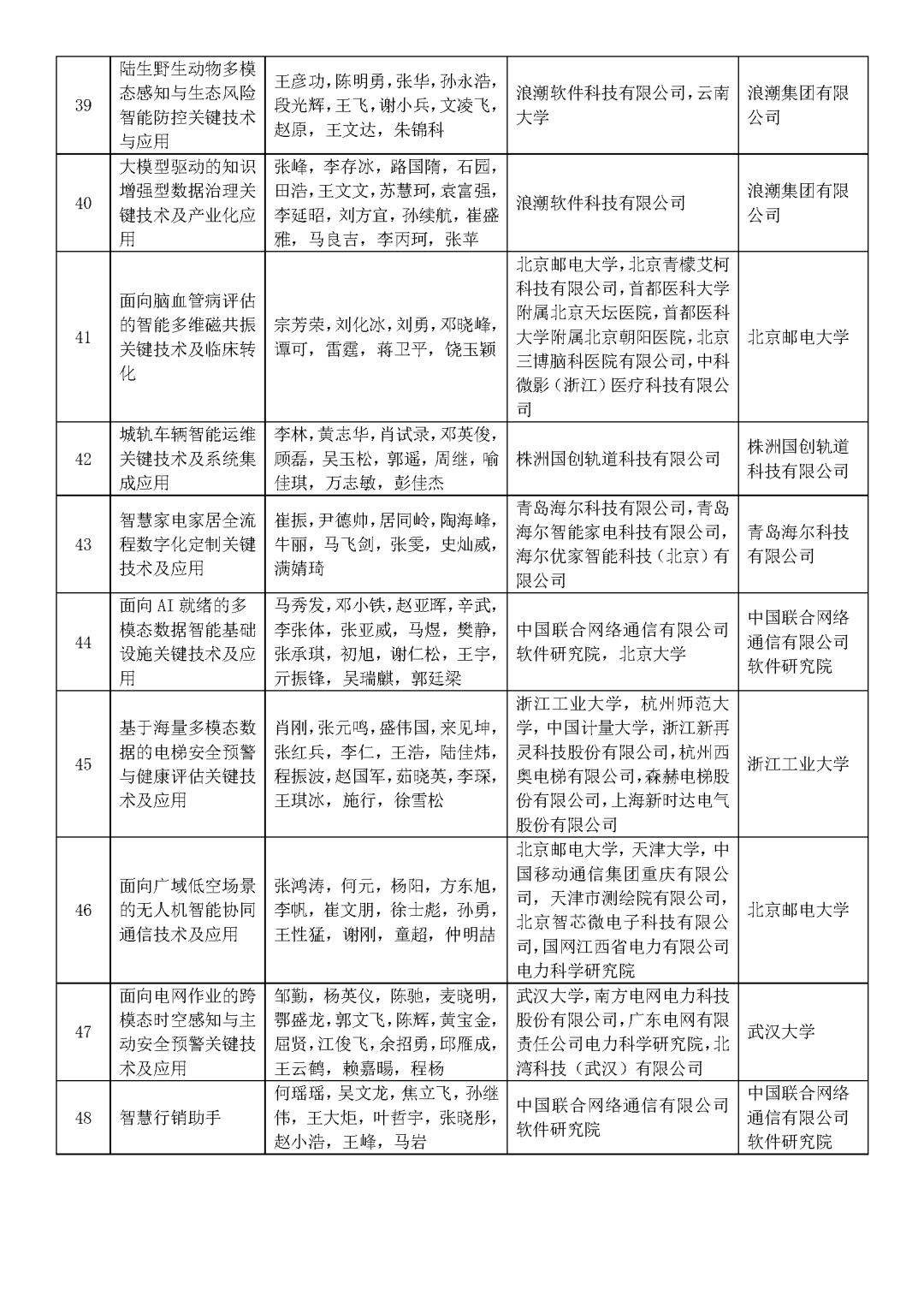
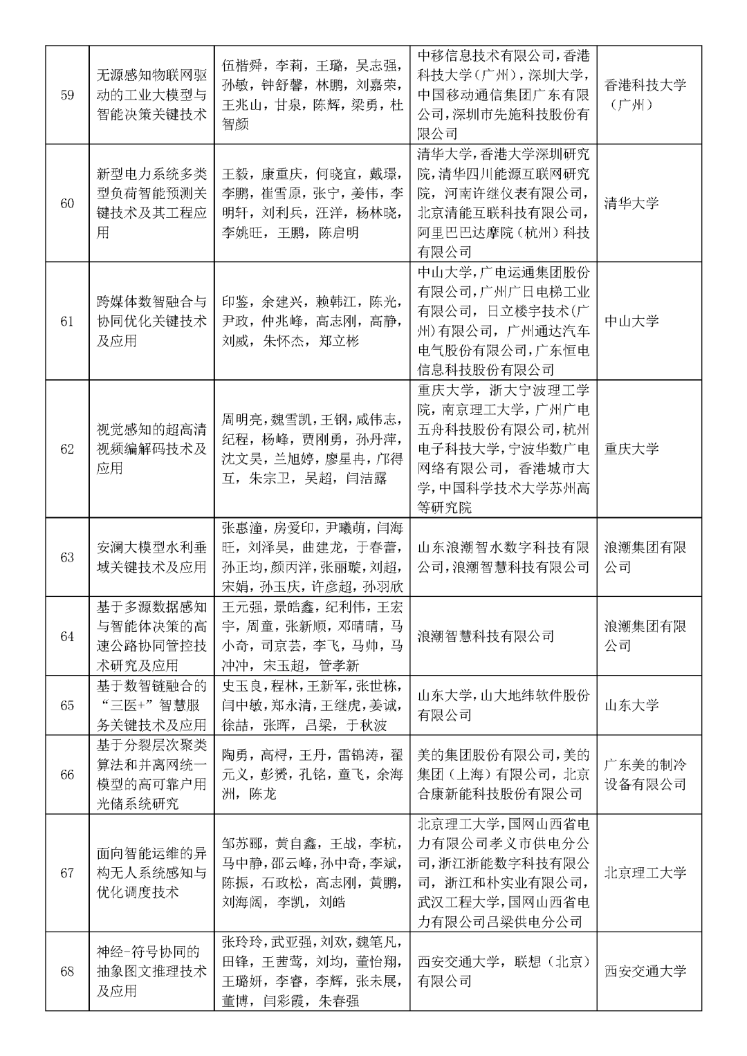
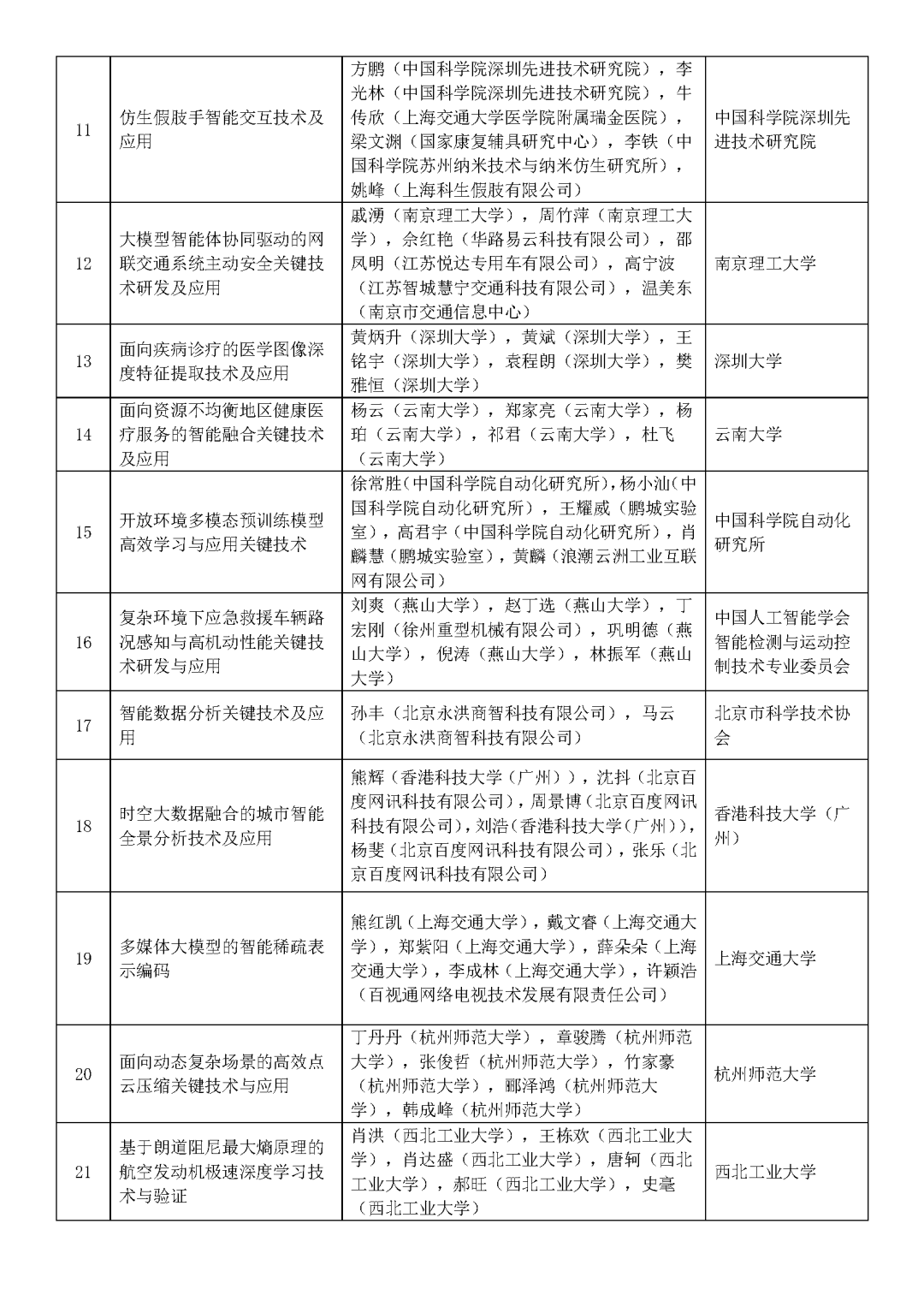
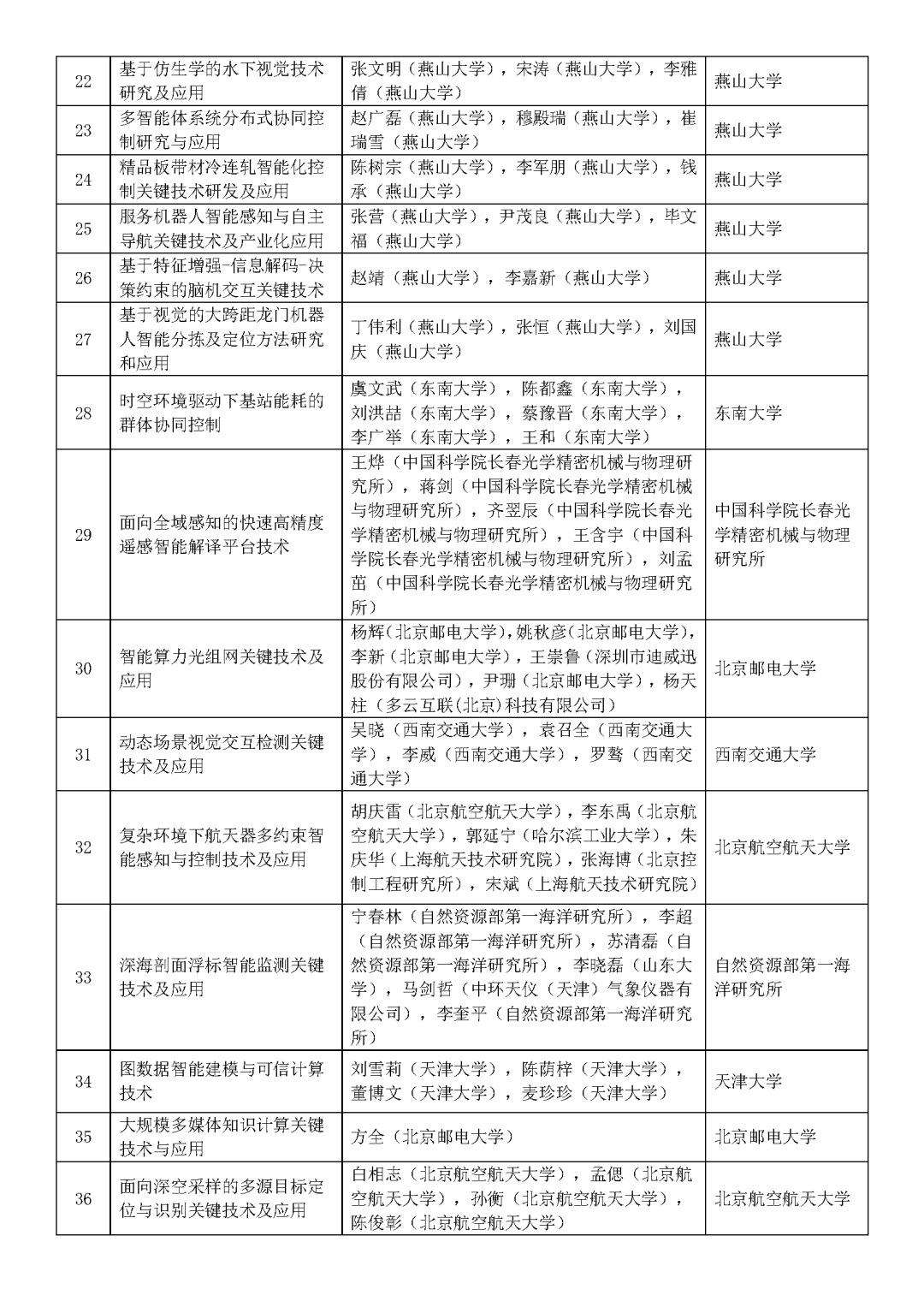
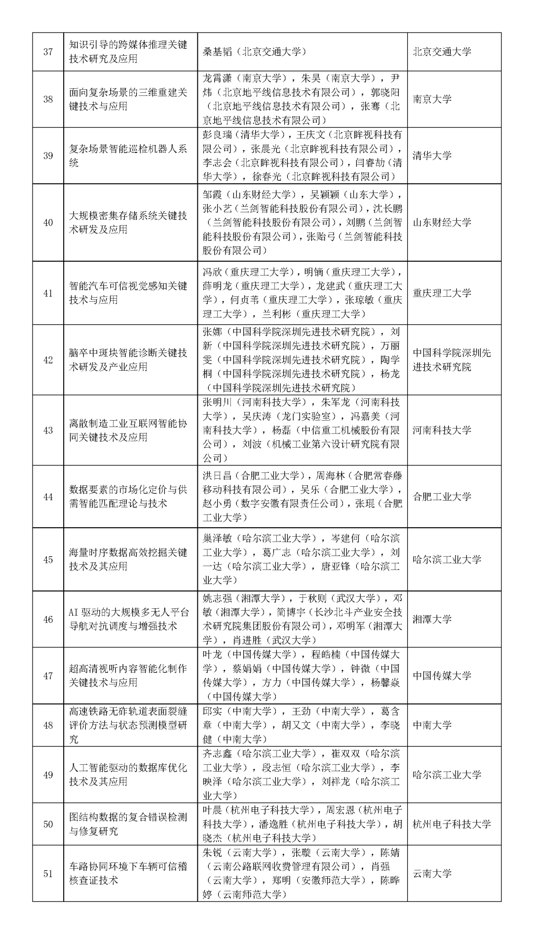
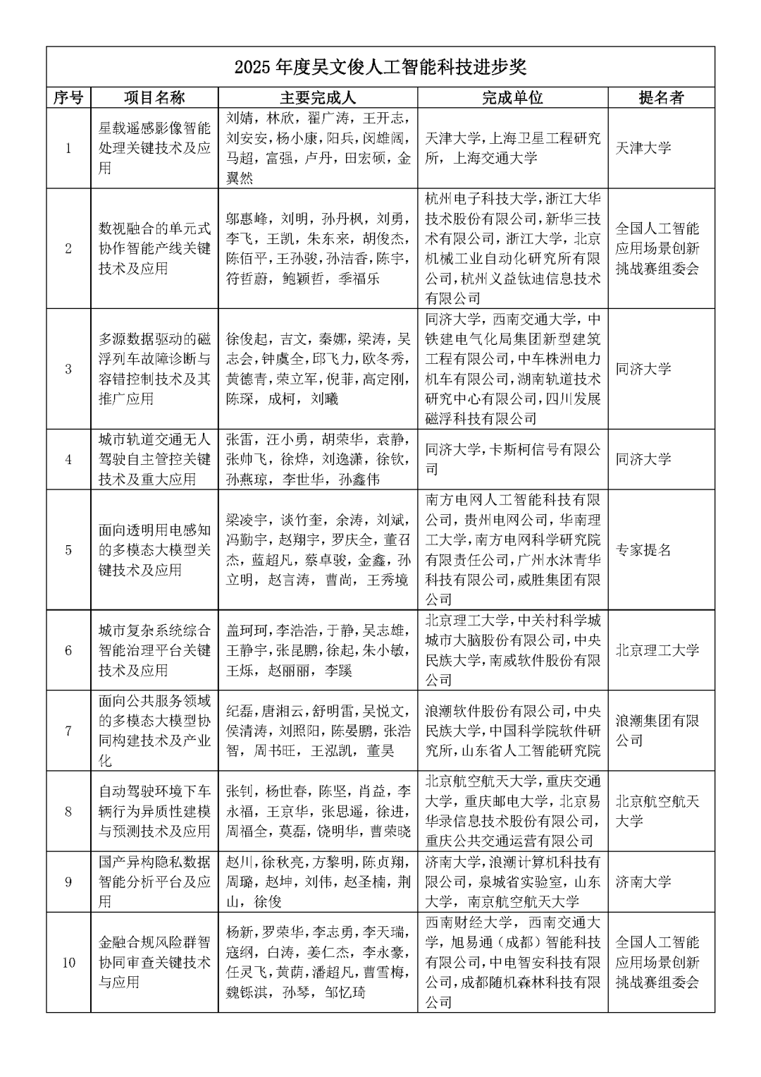
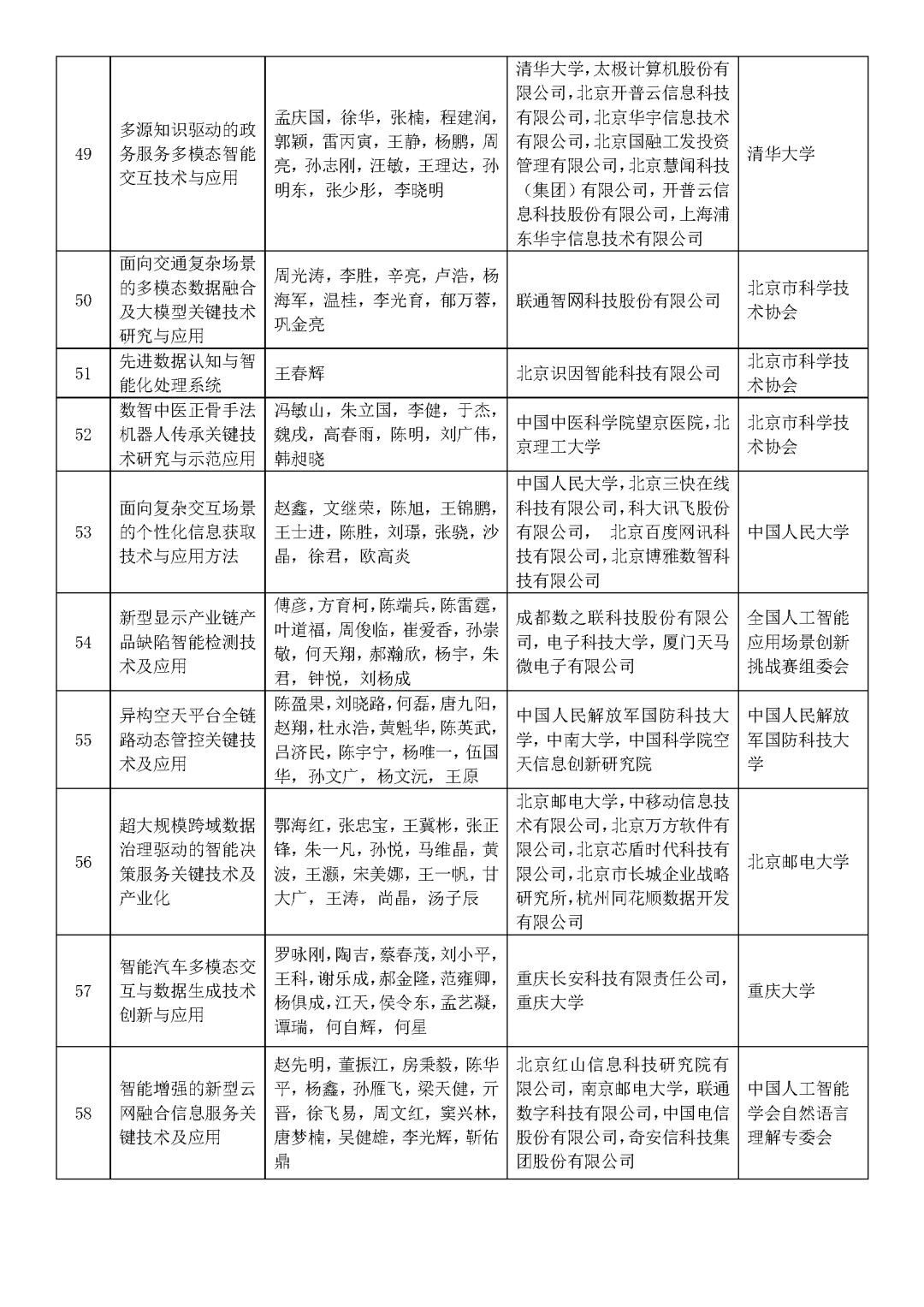
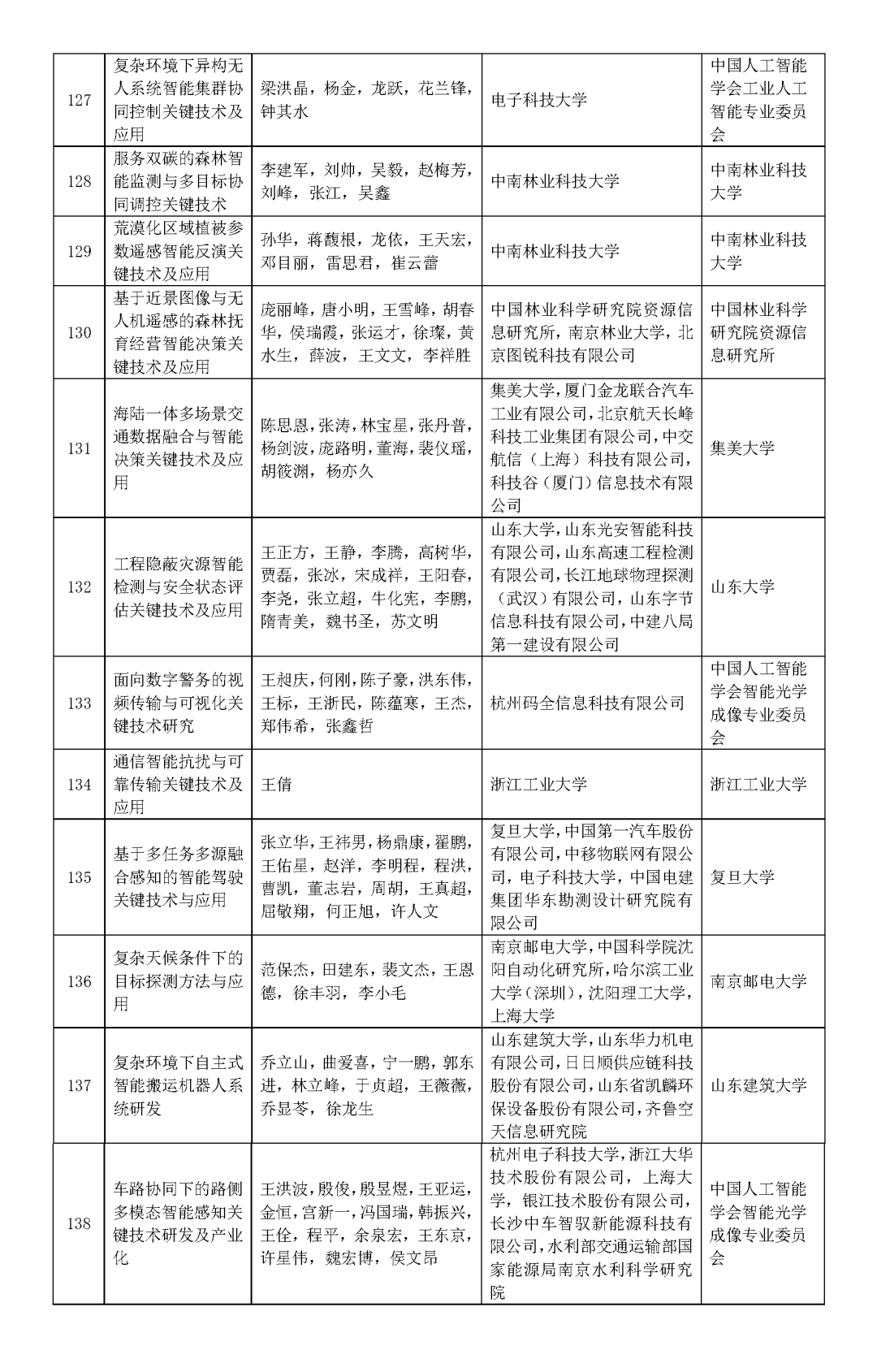
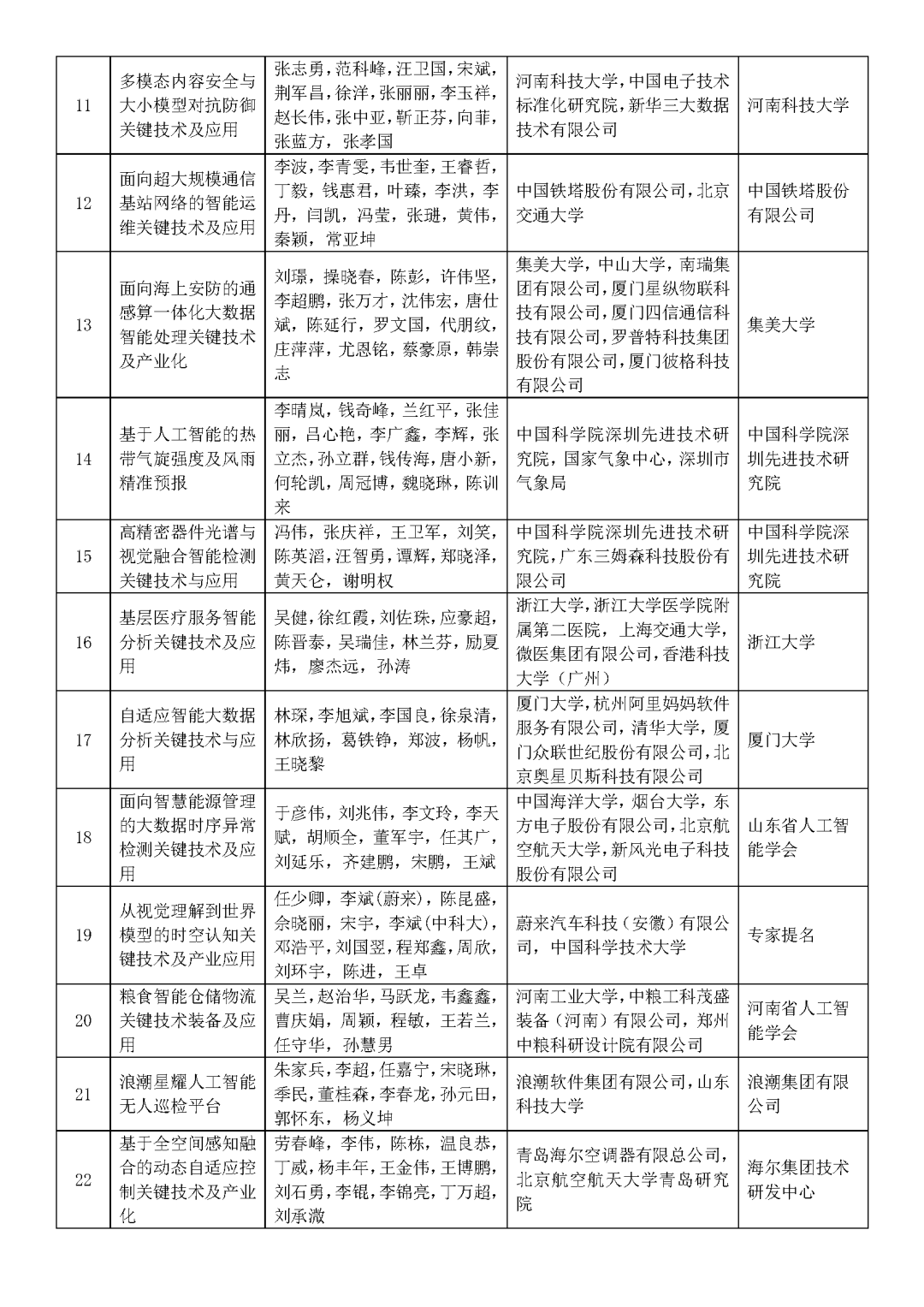
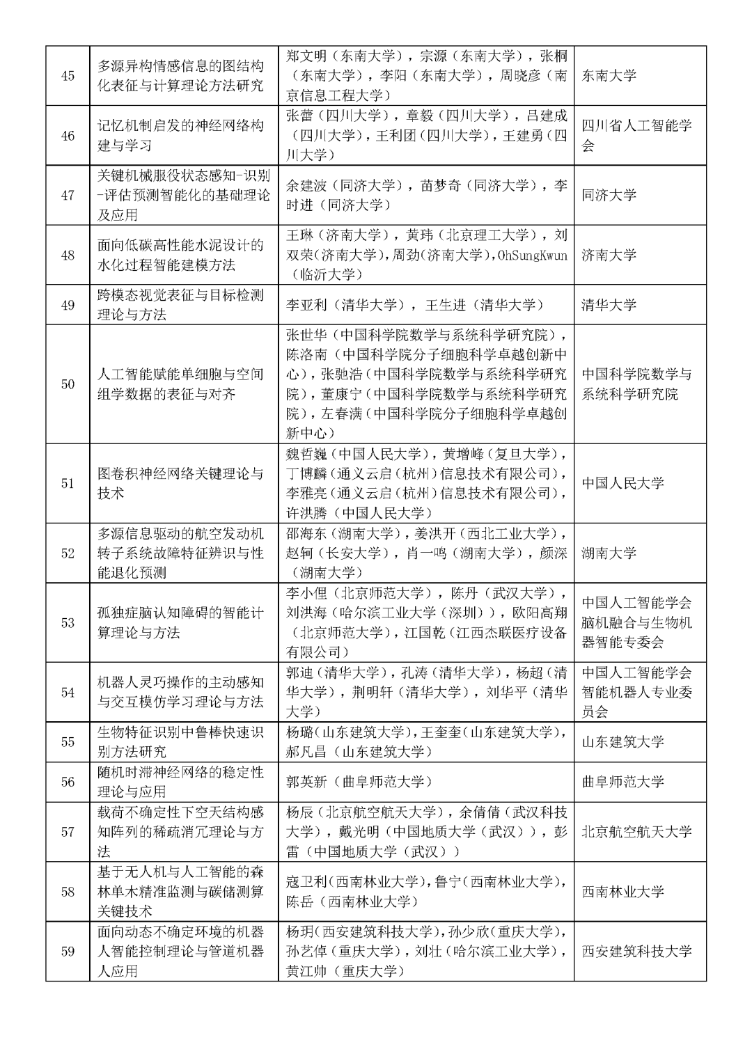
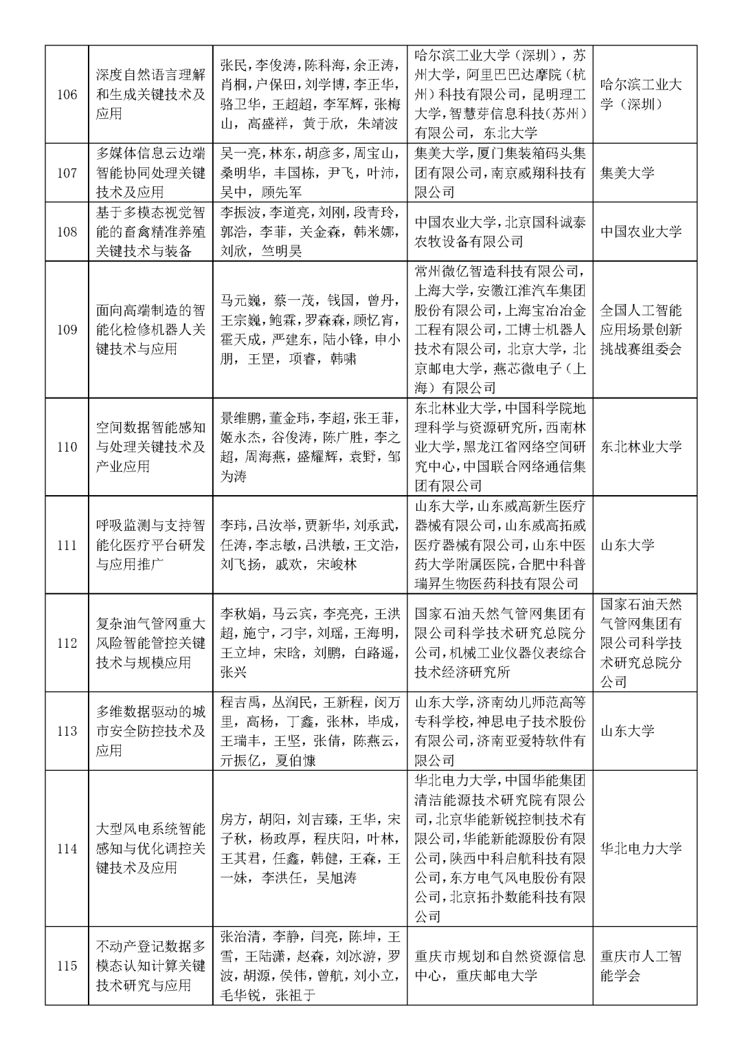
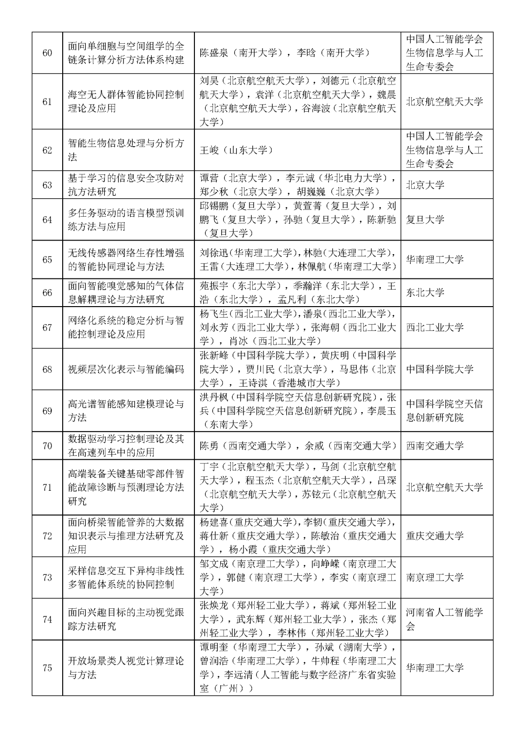
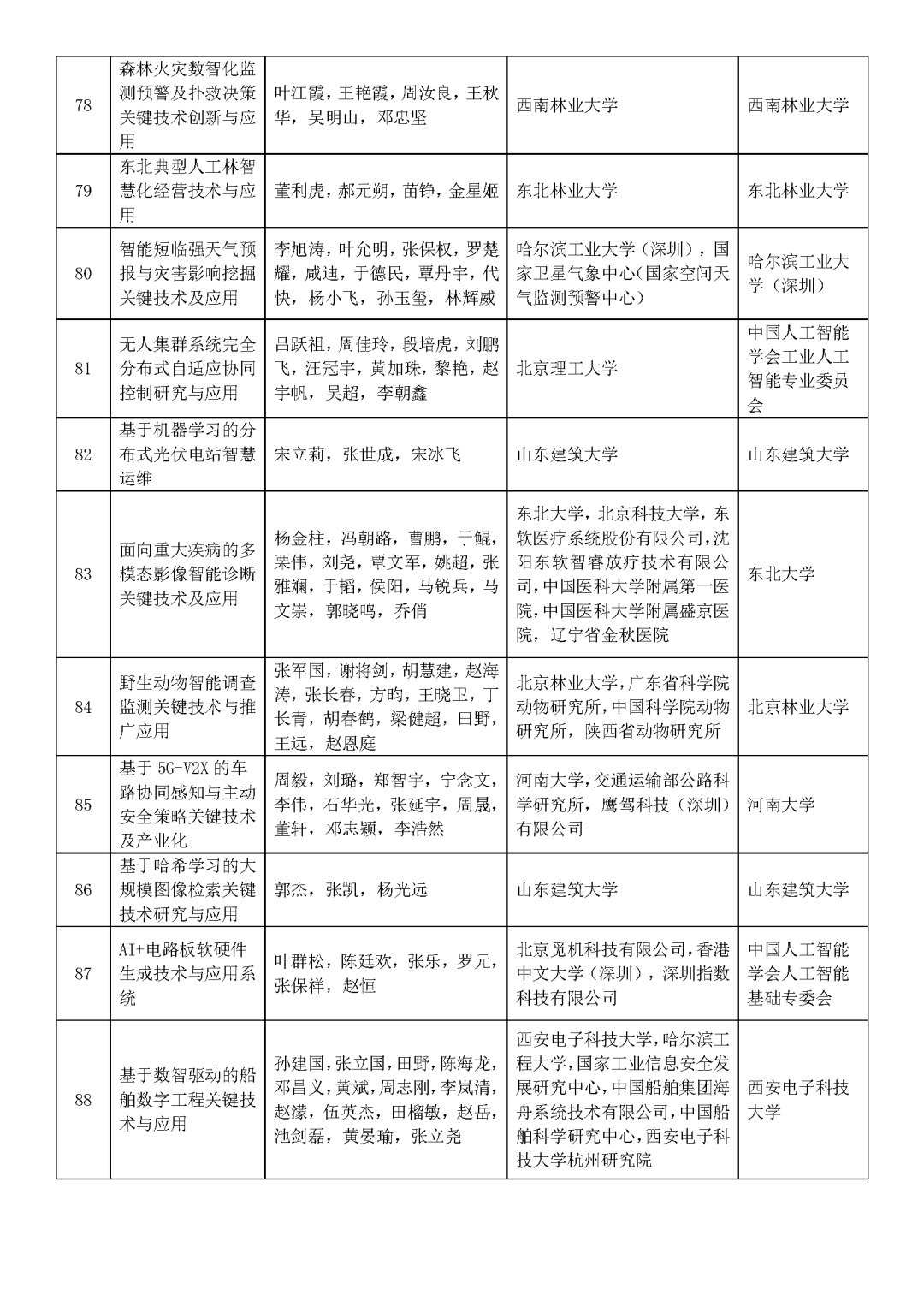
近日,中国人工智能学会发布了《2025年度吴文俊人工智能科学技术奖形式审查结果公示》,共413个项目通过了形式审查,包括108项自然科学奖、51项技术发明奖、138项科技进步奖以及7项科技贡献奖、109项青年科技奖

具体审查结果公示如下:
1765251179191523.png
1765251179622115.png
1765251179131899.png
1765251179575564.png
1765251179985571.png
1765251179580194.png
1765251179411368.png
1765251179242360.png
1765251179264533.png
1765251179619325.png
1765251179274478.png
1765251179520320.png
1765251179661091.png
1765251179954051.png
1765251179810324.png
1765251179357058.png
1765251179365516.png
1765251179238743.png
1765251179343138.png
1765251179557504.png
1765251179982208.png
1765251179483807.png
1765251179968592.png
1765251179837388.png
1765251179913420.png
文章来源:中国人工智能学会