2024年度安徽省科学技术奖专业(学科)评审结果公示!一等奖64项
作者:系统管理员 发布日期:2025-10-13 浏览次数:

2024年度安徽省科学技术奖专业(学科)评审结果公告

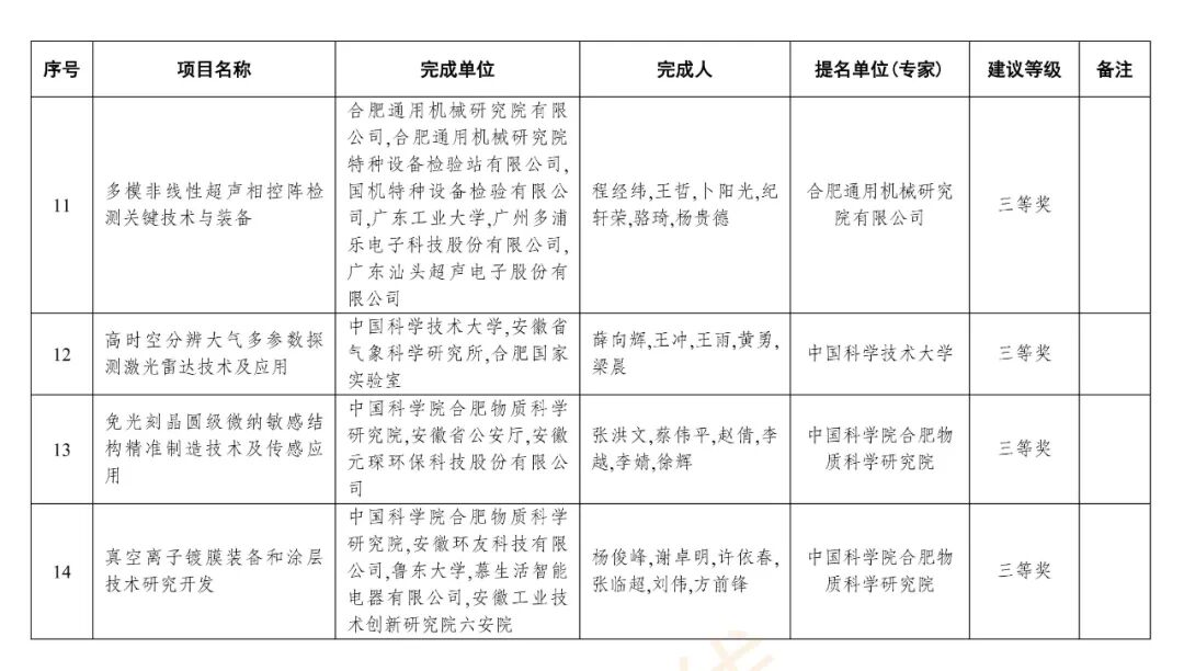
2024年度安徽省科学技术奖专业(学科)评审工作已结束,共评审推荐省科学技术奖一等奖64项,二等奖84项,三等奖142项。根据《安徽省科学技术奖励办法》规定,现将专业(学科)评审推荐的一、二、三等奖项目予以公示,公示结束后将提交省科学技术奖励评审委员会评审。
文章来源:科奖在线