| 302项!2025年度国家科学技术奖初评结果公示(附名单) 
        作者:系统管理员
        发布日期:2025-09-24
        浏览次数:
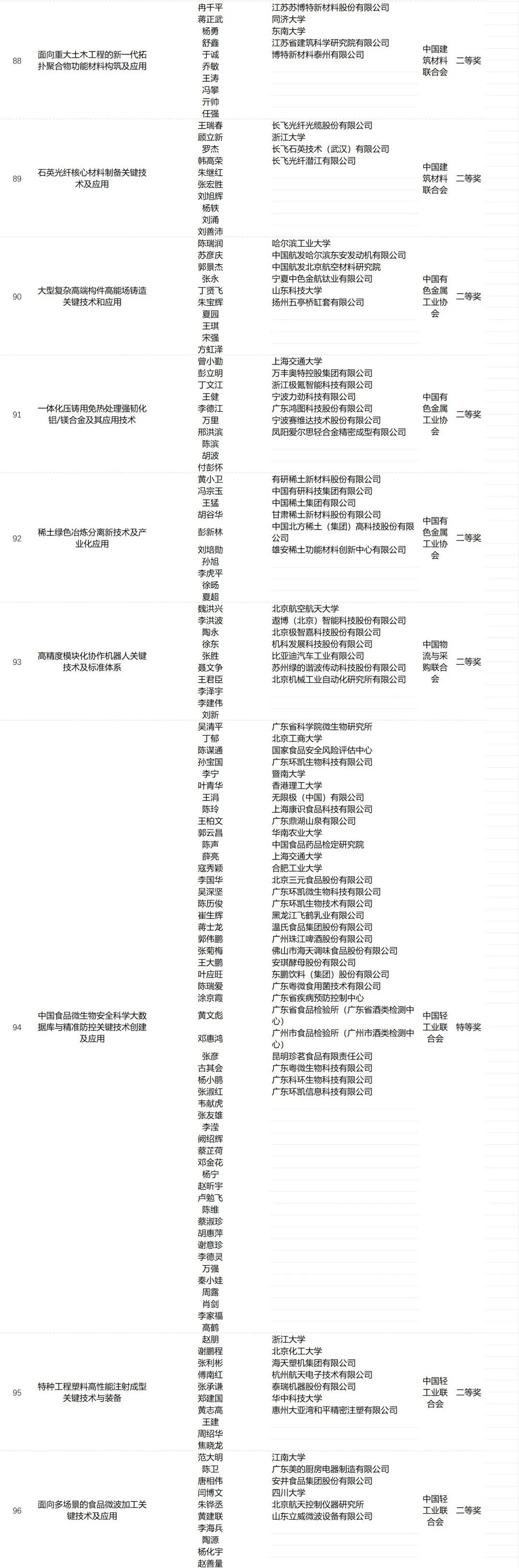
         自通过初评项目公示之日起15日内,任何单位或者个人对公示项目持有异议的,应当按照《国家科学技术奖励条例实施细则》《国家科学技术奖异议处理办法》等有关规定,以书面方式提出,并提供必要的证据材料。个人提出的,须写明姓名、联系电话等,并亲笔签名;单位名义提出的,须写明联系人、联系电话等,由单位法定代表人签字并加盖公章。我办按有关规定对异议提出者相关信息予以保护。 特此公告。 联系电话:010-58884361 通信地址:北京市海淀区复兴路乙15号国家科学技术奖励工作办公室三处(请注明:异议材料) 邮政编码:100862 电子邮箱:jdjb@mail.nosta.gov.cn 国家科学技术奖励工作办公室 2025年9月22日 2025年度国家科学技术奖初评通过名单 政策原文: https://www.nosta.gov.cn/pc/zh/yclm/tzgg/1704.shtml 文章来源:国家科学技术奖励工作办公室 | 



