|
全国六大人形机器人创新中心最新发展情况一览
作者:系统管理员
发布日期:2025-05-30
浏览次数:
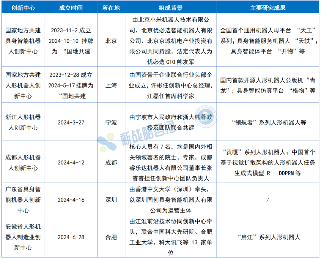
从2023年底开始,伴随具身智能浪潮的加速涌动,全国范围内掀起了以人形机器人为核心的创新中心建设热潮。 无论是政策牵引还是市场驱动,地方政府和产业资本迅速响应,北京、上海、浙江、四川、广东、安徽等地率先落子,纷纷启动人形机器人创新中心、实验室、产业园区的布局,希望在这一战略新兴领域中占据先发优势。 一年过去,这些创新中心发展得如何?是否真正推动了人形机器人从概念走向应用?本文将聚焦全国六大代表性创新中心,盘点其最新发展情况及研究成果。 全国六大人形机器人创新中心(根据网络公开信息整理,如有未完善之处请指正) 01 北京人形机器人创新中心(国家地方共建具身智能机器人创新中心) 2023 年 11 月成立,是中国首家省级人形机器人创新中心,由小米机器人、优必选科技、京城机电、中国科学院自动化所等企业共同组建。2024 年 10 月 10 日,挂牌为 “国家地方共建具身智能机器人创新中心”。北京人形机器人创新中心在推动我国人形机器人自主技术突破和生态体系建设方面,取得了如下代表性成果: 通用机器人母平台 “天工” 系列 中心研发的“天工”是全球首个全尺寸纯电驱拟人奔跑的人形机器人,具备12公里/小时的实测奔跑速度,并能稳定适应多类复杂地形。其结构设计文档、软件开发接口、URDF模型等关键资料已全面开放,成为产学研机构开展二次开发和场景验证的核心硬件平台。当前,已有上百家机构基于“天工”进行二次开发,北京大学、华中科技大学等高校与中心共建联合实验室,推动基础研究向实际产品转化。 通用具身智能平台“慧思开物” 创新中心发布了通用具身智能平台“慧思开物”,该平台由AI大模型驱动的任务规划“大脑”和数据驱动的技能执行“小脑”构成,实现了从任务理解到执行的全流程智能化,显著提升了人形机器人在复杂环境下的自主决策与执行能力。 数据集和Benchmark “RoboMIND” 创新中心联合北京大学推出了大规模多构型智能机器人数据集和Benchmark “RoboMIND”。截至目前,RoboMIND已在北京人形机器人创新中心官网、HuggingFace平台、北京人工智能公共算力平台累计下载15000余次。该数据集已在清华大学、香港大学、宾夕法尼亚大学、商汤科技等国内外高校与企业中推广使用,累计下载超1.5万次,并荣获多个国内外权威奖项。 02 上海人形机器人创新中心(国家地方共建人形机器人创新中心) 2023年12月,由国资骨干企业联合行业头部企业成立的新型研发机构——人形机器人(上海)有限公司暨上海人形机器人制造业创新中心正式成立,注册资本10亿元;许彬任创新中心总经理,江磊任首席科学家。2024年5月,工信部与上海市政府联合授牌为“国家地方共建人形机器人创新中心”。主要成果包括: 全尺寸开源通用人形机器人“青龙” “青龙”是国内首款全尺寸开源通用人形机器人公版机,身高185厘米,体重80公斤,拥有43个主动自由度,最大关节峰值扭矩达400N·m,算力支持400TOPs。该机器人具备高度仿生的躯干构型和拟人化的运动控制,支持多模态机动、感知、交互和操控。依托“朱雀”具身大脑和“玄武”小脑模型,它可以灵巧地控制身体精准地理解指令和任务自主完成复杂工作。 具身智能仿真平台“格物” “格物”具身智能仿真平台基于Unity RL Playground强化学习框架打造,支持从仿真训练到真实硬件部署的全流程自动化。该平台集成了先进的强化学习框架与多模态运动控制技术,致力于为科研机构、高校及企业提供一站式的机器人开发与测试解决方案,推动人形机器人技术从实验室走向产业化。目前,“格物”具身智能仿真平台已应用于多款机器人原型开发。 7B龙跃大模型(MindLoongGPT) 国地中心联合复旦大学未来信息创新学院研发的龙跃MindLoongGPT大模型,以“自然语言驱动”为核心,构建了从多模态输入到高保真动作生成的完整闭环。MindLoongGPT支持文本、语音、图像等多模态输入,用户只需说出“挥手致意”或上传一段参考视频,模型即可自动解析语义并生成连贯动作。 03 成都人形机器人创新中心 “贡嘎” 系列机器人 2024 年 10 月 28 日首发 “贡嘎一号”(Konka - 1),是国内首台、全球第三的超轻量级人形机器人整机产品。机身自重 25 公斤,最大负载 5.5 公斤。能快速理解任务意图,自主观察环境、推理任务流程、生成任务流程、自主控制肢体并准确完成任务。 人形机器人任务生成式模型 R - DDPRM 2024 年 6 月 24 日发布中国首个基于视觉扩散架构的人形机器人任务生成式模型 R - DDPRM。该模型能让机器人跨越多个约束进行泛化,具备多要素全局规划思维能力,在任务执行成功率、决策敏捷度、算力依赖度、处理复杂场景任务能力等方面具有绝对优势,极大提升人形机器人的任务执行能力和效率,降低算力和能耗成本。 自主完成跨空间人形机器人任务规划推理执行系统 成都人形机器人创新中心于3月8日取得了新的阶段性成果——全国首个无需人工干预、无需遥控的自主完成跨空间人形机器人任务规划推理执行系统正式亮相。该系统基于 3DSGs 技术路径,通过贡嘎机器人实现长视野推理规划和自主学习跨场景任务执行,让人形机器人能自主规划行动路径,实时推理,理解空间逻辑,预判环境变化。 04 广东省具身智能机器人创新中心 05 安徽省人形机器人产业创新中心 安徽省人形机器人产业创新中心?是由江淮前沿技术协同创新中心牵头,联合中国科学技术大学先研院、合肥工业大学、科大讯飞、蔚来汽车科技(安徽)有限公司等13家单位共同建设的产业创新平台。这个平台旨在集研究、设计、评估与市场一体化,形成产业化能力,进而推动人形机器人在安徽省的研发、生产和应用。主要成果包括: “启江” 系列人形机器人 “启江”系列人形机器人由江淮前沿技术协同创新中心研发。“启江一号” 人形机器人2024 年 7 月 19 日亮相,身高 1.7 米,体重 55 公斤,全身 36 个自由度,搭载多种传感器,续航超 1 小时。 “启江二号” 人形机器人2024 年 9 月发布,身高 1.8 米,体重 60 公斤,全身 38 个自由度,采用前屈腿构型拟人设计。相比 “启江一号”,在智慧大脑、敏捷小脑和强健肢体方面性能均有提升,基于具身分层框架实现自主决策、多模态交互,通过自研具身运动控制器实现躯体敏捷控制,提升了非结构化环境运动能力与物体精细灵巧操作能力。 06 浙江人形机器人创新中心 浙江人形机器人创新中心由宁波市人民政府与浙江大学智能系统与控制研究所的熊蓉教授团队联合共建,以建成一个重大高能级创新平台为目标,重点开展人形机器人智能感控技术研究和整机系统研发,全力打造集人形机器人技术研发、成果转化、人才培养及产业发展、产业辐射于一体的综合性创新平台。主要成果包括: “领航者”系列人形机器人 目前,“领航者 2 号” 进入实训的工厂有联想南方智能制造基地(联想 AI 工厂)吉利汽车工厂。另外,浙江人形机器人创新中心还与豪森智能、传化集团等企业达成合作,将在服装、汽配和家电行业开展人形机器人的入厂实训。 |


