53项!我国智能科学技术最高奖颁奖
作者:系统管理员 发布日期:2025-03-31 浏览次数:

3月29日上午,我国智能科学技术最高奖“吴文俊人工智能科学技术奖”颁奖典礼在北京举行,53个项目及个人获评2024年度吴文俊人工智能科学技术奖。

其中,中国科学院院士、西安交通大学教授徐宗本荣获吴文俊人工智能科技成就奖,获颁荣誉奖牌和奖金。
香港中文大学(深圳)教授张大鹏、重庆师范大学教授王国胤、四川大学教授章毅分获吴文俊人工智能科技贡献奖。
据介绍,徐宗本长期从事数学与人工智能交叉研究,在稀疏信息处理、机器学习、大数据与人工智能数学基础等领域取得了系统性与原创性成果,被广泛应用于科学、技术与工程领域,为我国人工智能的理论突破和原创技术作出了奠基性贡献。
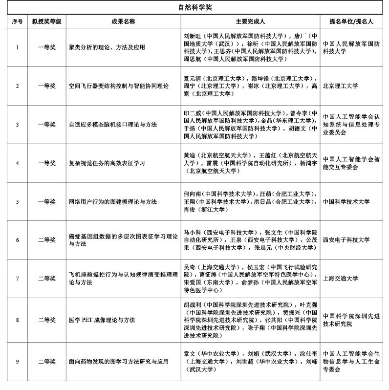
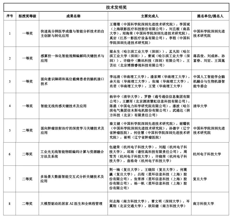
据悉,2024年度吴文俊人工智能科学技术奖共评出53个获奖项目及个人,包括吴文俊人工智能科技成就奖1项、吴文俊人工智能科技贡献奖3项、吴文俊人工智能自然科学奖9项、吴文俊人工智能技术发明奖8项、吴文俊人工智能科技进步奖17项、吴文俊人工智能青年科技奖15项。
吴文俊人工智能科学技术奖由中国人工智能学会发起并主办,得到我国智能科学研究的开拓者和领军人、首届国家最高科学技术奖获得者、中国科学院院士吴文俊的支持,于2011年1月6日正式设立,被誉为“中国智能科学技术最高奖”。
获奖名单:
图片
图片
图片
图片
图片
文章来源:中国科学报